CoachLink
Voice AI Coaching for Reentry
December 18, 2025
Section 1
About Us

MIKE FISHBEIN
PARTNER

EUGENE LEYCHENKO
PARTNER
What We Do
Atherial builds custom AI applications and agents. We have a strong portfolio of voice AI projects including for training and coaching.
Relevant Portfolio
We have built voice AI sales coaching applications that simulate realistic prospect calls and provide actionable coaching. Sellers choose scenarios and skills to practice.
Demo: AI Sales Role-Play Training
Section 2
Project Overview
The Problems We're Solving
Incarcerated individuals rarely have access to high-quality coaching, especially for reentry preparation, employment readiness, and parole hearing prep.
People can't practice interviews or difficult conversations privately before high-stakes real situations (parole hearings, job interviews).
Reentry programming is constrained by staffing and funding limitations, leading to inconsistent access.
Many critical moments (parole hearings, first job interviews) are one-time opportunities with life-changing consequences.
The Solution: AI-powered coaching accessible through standard prison phone systems, available 24/7, providing unlimited practice opportunities.
What We Learned From Your Pilot
Your successful pilot with recently released individuals demonstrated:
- ~3,000 calls over six months with ~500 participants
- Phone-based access removes all barriers (no digital literacy, smartphones, or internet required)
- VAPI.ai + Twilio architecture that works
- Proven coaching content across three curriculum phases: finding a job, job interview process, and first 90 days of employment
- Verbal navigation allows users to jump between modules naturally
Key insight: The coaching methodology already exists and works. We're adapting this proven system for correctional environments.
The MVP Scope
- 1-3 pilot facilities
- 25 concurrent calls
- English + Spanish support
- 8 week build timeline
Job Interview Practice
Answering questions about experience, strengths, teamwork, and problem-solving
Workplace Communication
Handling feedback, conflict resolution, supervisor communication
Parole Hearing Preparation
Practicing common questions and effective response frameworks
Reentry Planning
Identifying needs for housing, ID, transportation, healthcare, employment
Key Constraints
- • 15-minute maximum call duration with 30-minute cooldown between calls
- • Must work reliably over prison phone systems (GTL/Securus/Viapath)
- • Risk of number blacklisting if content flagged
- • Cannot maintain memory between calls (security concern about coded communication)
- • Flexible data storage based on jurisdiction (some facilities: metadata only; others: full transcripts)
- • PII redaction capabilities required
- • Automatically accept collect calls and confirm charges
- • CEO absorbs all call costs (no financial burden on users)
- • Strict security & compliance (FCC, CJIS standards)
Success Criteria
99.5%
Uptime
<3s
One-way latency
90%
Connection rate
<5%
Dropped calls
- Works reliably under real prison conditions
- Coaches can access usage data and insights
- Secure, compliant, and ethical by design
Section 3
Technical Approach
Proposed Architecture
Prison Phone System
Twilio Voice API
AWS Processing Layer
Voice AI Engine
Response to Caller
Core Technology Stack
- • Collect call handling with automated DTMF acceptance
- • Dynamic number allocation per facility
- • Programmable voice for disclaimers
- • Integrated STT/TTS optimized for telephony
- • Handles poor audio conditions gracefully
- • English and Spanish support
- • Conversational AI with safety features
- • Nuanced coaching capability
- • Content moderation guardrails
- • End-to-end encryption (TLS 1.3, AES-256)
- • GovCloud available for compliance
- • Scales from 25 to 200+ concurrent calls
Key Technical Solutions
- • Users verbally select coaching modules: "I want to practice job interviews"
- • Each session is a standalone 15-minute chunk
- • No memory between calls (security requirement)
- • Graceful wind-down at 13-14 minutes to prevent hangups
- • System automatically detects carrier prompt: "You have a collect call from [Name] at [Facility]"
- • Sends DTMF "1" to accept charges
- • Prepaid account covers all costs
- • Optional: Extract facility name, discard personal identifiers
- Level 1: Metadata only (timestamp, duration, facility, technical metrics)
- Level 2: Metadata + anonymized transcripts with PII redaction
- Level 3: Metadata + transcripts + facility-approved identifiers
- • Configurable per jurisdiction requirements
- • Leverage your proven VAPI prompts
- • We add: collect call automation, prison-grade reliability, enhanced security
- • 25+ concurrent calls (vs. 5 in pilot)
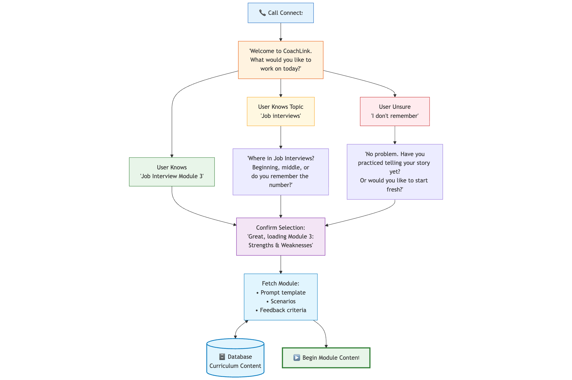
Curriculum Retrieval Flow
The system intelligently guides users to the right coaching module through natural conversation, adapting to whether they know exactly what they want or need help finding their place.

Visual Flow Example

Full call flow from connection (0:00) to coaching session start (0:30)
Addressing Prison Constraints
| Challenge | Our Solution |
|---|---|
| Multi-second latency | Streaming responses, intelligent buffer management |
| Poor audio quality | Noise cancellation, high confidence thresholds, graceful fallbacks |
| 30-minute cooldown penalty | UX designed to prevent hangups—clear exit points, encouraging language |
| Number blacklisting risk | Strong content guardrails, facility-specific number pools, monitoring |
| No cross-session memory | Stateless sessions by design, verbal navigation, module-based curriculum |
Section 4
Timeline & Investment
Build Timeline: 8 Weeks
Discovery & Planning
- • Migrate existing coaching prompts
- • Finalize data storage policies per facility
- • Design 15-minute session flows
Development
- • Twilio infrastructure + collect call automation
- • Voice AI pipeline (ElevenLabs + Claude)
- • Dynamic number allocation
- • PII redaction system
Testing & Refinement
- • Hands-on testing by CEO team
- • Collect call simulation
- • Latency optimization
- • Iterative improvements
Launch Prep
- • Final polish
- • Documentation
- • Facility deployment guides
- • Knowledge transfer
Investment
$19,000
PROJECT-BASED
- • 8-week intensive development
- • All PRD deliverables
- • 25 concurrent call capacity
- • Collect call acceptance system
- • Flexible data storage + PII redaction
- • Complete documentation and training
Section 5
Next Steps
You're evaluating vendors and will select 2-3 for follow-up conversations.
More detailed technical discussion and address remaining questions.
Target: January 6-10, 2025. Begin Week 1 discovery with access to existing prompts and materials.
We're ready to start in early January and deliver a production-ready system in 8 weeks.
Thank you for considering us as your technical partner.
Let's build something great together.